山东水利技师学院根据人工智能技术应用专业实训教学的需求,拟购买人工智能基础学习套装10套和智慧安防实训工具箱2个,现公开询价采购,欢迎合格的供应商前来参与。
一、采购信息
采购人:山东水利技师学院
地址:淄博市淄川区松龄西路498号
二、项目介绍
项目名称:人工智能实训耗材采购项目
项目编号:SDSLJSXY202520
项目控制价:3.4万元(含税、运输、发票等全部费用)。报价高于3.4万元为无效报价。
三、采购内容及项目要求
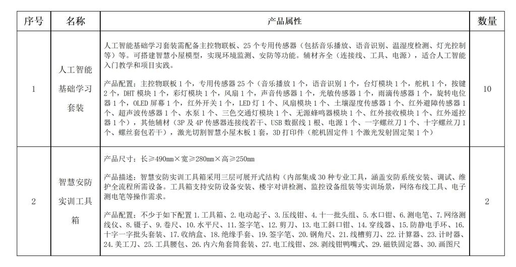
(一)采购内容

(二)供货期:签订合同之日起7天内。
(三)结算方式:供货完毕,验收合格之日起十五日内全额支付合同款。
(四)响应报价文件组成应包含由全权代表签字或盖章并加盖供应商公章的清单报价表(应注明所投货物品牌、规格型号、材质、生产厂家、单价等);法定代表人身份证明书或法定代表人授权委托书原件;社会统一信用代码证复印件;现场踏勘登记表;报价文件须密封,并在封口处盖章。所有报价材料务必加盖单位公章,否则按照无效投标处理。
(五)报价文件编制要求
报价文件编制要求:报价文件一式三份。报价文件应字迹清楚、内容齐全、数字准确、不应有涂改增删处。如修改时,修改处须有报价文件全权代表印章。
四、供应商资格要求
(一)具有三证合一的营业执照(复印件加盖单位公章),供应商不属于失信被执行人,无政府采购失信记录。
(二)本项目不接受联合体报价。
五、评审办法
采购小组对各供应商报价文件进行评审,根据满足公告要求且报价最低的原则确定成交供应商。如果出现两个或两个以上供应商报价相同而影响成交结果确定的情况,由采购小组采用投票方式确定成交供应商。
六、报价时间及地点
报价时间:2025年8月22日下午14:00
报价地点:山东水利技师学院图书馆306室
七、联系人
联系人:杨春燕
联系电话:0533—382506615662680308